
鴻海第2季營收達新台幣1.55兆,年增19%、毛利995億,年增19%、營業利益446億,年增44%、淨利(歸屬母公司業主)為350億,年增6%;毛利率、營業利益率及淨利率分別為6.42%、2.88%、2.26%,相較去年同期6.41%、2.37%、2.53%,呈現三率兩升;EPS達2.53元,較去年同期2.38元、增加0.15元。廣達第二季營收3099億元,年增26.5%,改寫歷史同期新高;營業毛利266.09億元,年增27.4%,而毛利率達8.58%,略高於上季的8.48%以及去年同期8.52%;營業利益152.08億元,年增34.7%,至於營益率達4.91%,亦高於上季的4.52%以及去年同期4.61%,稅後純益151.28億元,年增49.4%,每股稅後純益3.92元。英業達第二季財報,第二季營收1541.59億元,季增18.12%、年增17.99%;毛利率5.03%,年增0.42 % ;營益率1.69%,年增0.56%;稅後淨利18.11億元,年增30.25%,每股盈餘0.5元。緯創第2季合併營收約新台幣2402.07億元,年增15.8%;營業利益86.52億元,年增62.2%。毛利率8.36%,季增1.16%,年增0.8%;營業利益率3.6%,季增0.65個百分點,年增1.03個百分點。有一些可能已經忘了第二季AI概念股對鴻海,廣達,緯創本業營收的貢獻,大家還是得了解一件事,當所有的AI概念股營收都會大增時,你就不用幻想AI伺服器對獲利沒貢獻,現在AI伺服器供不應求,大部份的客戶都是先求有,價格並不會是最重要的考量,第二季大部份的AI概念股本業營收都大增,自然不可能第三季就會變的只增加營收不增加獲利,不會有這種事的,有一些邏輯不好的半調子,他看到鴻海旗下做AI伺服器的工業富聯第三季營收增約四成,但獲利僅增1.24%,就覺得AI伺服器對鴻海獲利沒有貢獻,大家還是得回想一下,第二季工業富聯營收增46%,獲利小增15%,鴻海的本業獲利可是年增了44%,鴻海並不是特例,廣達第三季營收也是年增34.7%,緯創第二季營收也是年增62.2%,這都算是雞犬升天等級了,當所有的AI概念股營利都大增時,代表AI伺服器對獲利貢獻是很不錯的,這也很符合在供不應求時,客戶是不會有本錢能去砍價格的。

先從鴻海本業子公司來看,因為遠傳併亞太電信是2023年12月15日的事,所以今年第三季和去年相比,一樣本業會有少賠亞太電信11.6億,甚至是到今年第四季,都會有少賠亞太電信這11.6億,少賠就是多賺,等於至少第三季本業就是會多賺這11.6億,再來看已經開出的工業富聯第三季獲利,2023年第三季工業富聯獲利274.91億,2024年第三季工業富聯獲利280億,大概就是多賺了5億,鴻海2024年第三季營收1.85兆,去年第三季營收1.55兆,多了3000億,通常鴻海的營收愈高,營利率就會愈高,2023年第三季富智康是賠了6.48億,2023年第三季鴻驣精密是賺了16.94億,再過幾天我們就會知道富智康及鴻驣精密的獲利情況,不過以之前的經驗來看,這兩家的獲利不會差太多,今年第二季工業富聯營收增49%,獲利增15%,很明顯也不是因為富智康及鴻驣精密補回來的,應該是有其他鴻海沒有上市的公司賺特別多,所以才能在工業富聯毛利率6%的情況下,還能把鴻海整體的毛利率拉升到6.42%,第二季工業富聯的營收佔鴻海總營收的42%,在工業富聯毛利率6%情況下,還能讓鴻海整體毛利率來到6.42%,代表剩下的8936億營收要高於6.42%,我們多觀察個幾季,應該就是能看出是哪一間子公司獲利突然大增。
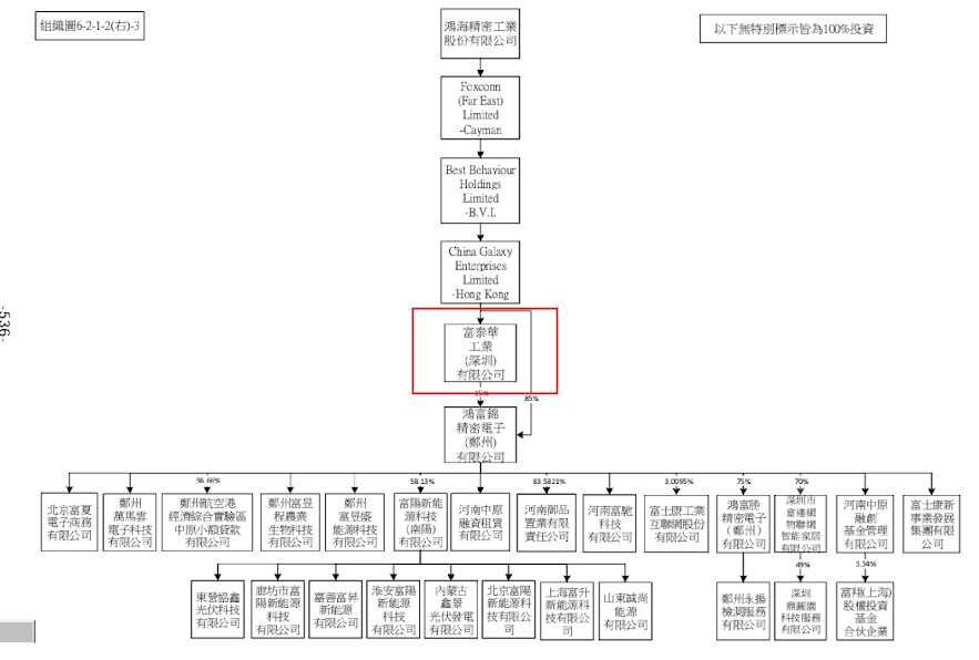
以鴻海上半年財報來看,貢獻最大的前五名是富士康工業互聯網貢獻329.3億,富泰華工業(深圳)貢獻140.51億,鴻富錦精密電子(鄭州)貢獻96.7億,鴻富錦精密電子(成都)貢獻46.99億,富士康精密電子(太原)貢獻44.34億,富士康科技集團貢獻40億,前六名中除了第一名的工業富聯鴻海不是百分之一百持有外,剩下的都是未上市百分之一百持有,在工業富聯本業毛利率及獲利比較差,鴻海母公司又能毛利率高,獲利好,一定就是第二名到第六名的公司才有可能,當然嫌疑最大的就是富泰華工業(深圳),2024年賺了140億,查了一下富泰華工業(深圳)近幾年上半年的獲利情況,2024年是140億,2023年是九十幾億,2022年是137.59億,2021年上半年是95.19億,2022年第二季工業富聯也是營收大增,毛利率差,鴻海母公司毛利率高,所以很明顯就是富泰華工業(深圳),這一家是做便攜式微型計算機,手機及手機零組件之產銷業務,所以確實是關鍵零組件的公司,這一家多賺個60億,鴻海是100%持有,等於就是工業富聯要賺70.5億了,畢竟鴻海僅持有工業富聯84.8%。
富泰華工業(深圳)的組織架構圖就是在工業富聯之上,富泰華工業(深圳)持有鴻富錦精密電子(鄭州),接著鴻富錦精密電子(鄭州)再持有工業富聯股權3%,所以有時客戶用不同的交易模式時,工業富聯的獲利及富泰華工業(深圳)的獲利就會出現變化,鴻海是一家能穩健獲利的公司,所以營收愈大,獲利就會愈多,有時候不同客戶採取不同的交易模式會讓鴻海某一些子公司獲利產生變化,但鴻海的營收變大,最終獲利也是會跟著愈大的,會這樣的道理很好懂,鴻海的業外也是有幾項和營收相關,也就是營收做的愈大時,應收及應付款中間的時間差,就會有一些資金能拿去做人民幣穩定型理財型套利,所以鴻海營收愈大,獲利會愈大就是很正常的,第三季工業富聯營收增近四成,獲利僅增1.24%,很大的機率就是客戶採不同的交易模式,會讓獲利進到別的鴻海子公司中,財務長在第二季法說會曾說過,不同的客戶會採不同的交易模式,雖然會影響到毛利率的變化,但最終獲利一定是會變多的,這就是符合劉董事長提出的獲利最大化,我們從AI伺服器供不應求,再從第二季AI概念股的營利增加幅度來推測,其實根本不用擔心營收大增獲利不增這件事,這件事在目前AI伺服器供不應求是不可能存在的,這種感覺就像是,當初航運缺櫃,疫情時缺口罩,你想要用便宜的價格去運貨物及用便宜的價格買到口罩,那就是痴心妄想,想要擔心AI伺服器競爭太激烈而讓營收增加獲利不增加,那等到雲端大廠,企業,政府,學校,醫院,工廠都不缺AI伺服器時再來說,現在想要營收增加獲利不增加,這機率近乎於零,大家記得一件事,現在很多雲端大廠需要AI伺服器,他們也是希望台積電,輝達,鴻海,廣達,緯創,緯穎,英業達增加資本支出去擴張產能,如果這些公司賺不到錢,你覺得他們會想要去做資本支出擴充產能嗎?真的就是愛說笑,如果鴻海,廣達,緯創,緯穎,英業達等AI概念股賺不到錢,那雲端大廠,政府,企業很缺,很急,很趕那是你們家的事,你們就慢慢等,正所謂殺頭的生意有人做,賠錢的生意沒有人做,不會有公司蠢到都不賺錢了還一直擴張,一定就是看到該產業能賺到不少的錢,才會有衝動的加速擴張產能,這樣缺AI伺服器的公司,雲端大廠,政府才有可能比較快的拿到。
新聞說:美科技巨頭攻AI支出勁揚,明年還會花更多錢,美國四家大型科技公司基於人工智慧(AI)布局,今年總計的資本支出正在朝遠超過2,000億美元的道路狂奔,明年還準備砸更多錢。軟、Google母公司Alphabet、亞馬遜、臉書母公司Meta,上周都對投資人簡報了他們投入生成式AI所看到的好處,主張AI投資將能夠增強核心事業的表現,同時幫助降低營運成本。根據最新財報,這四位科技巨人今年上季資本支出較去年同期大增62%,Meta和亞馬遜更直接表明,明年的支出還要再增加。花旗分析師估計,這四大科技公司合計今年全年的資本支出會達2,090億美元,比去年大增42%,其中對資料中心投入的經費約占80%。不過,華爾街對此甚感不安,擔心這些AI投資如何取得回報。彭博資訊分析,這股資本支出狂熱,凸顯ChatGPT問世在全球引發AI熱潮,正在消耗巨額成本和資源。科技巨頭們現在競相搶購稀缺的先進晶片,並建設技術所需的大型資料中心。科技大廠紛紛與能源供應商合作,以便為這些設施供電,甚至因而要重啟一座名聲很差的核電站。聯博投信成長股投資人堤爾尼質疑說,真正的好處何在?他說,這幾家公司花這麼多錢,對利潤率的衝擊,2025年就會變得更加明顯。上周這幾家科技大咖在財報說明會上,對於AI能帶來的保證回報基本上都相當模糊。Alphabet也只是說,有了生成式AI新功能的搜尋引擎,增加使用和投入程度,此外,現在公司生產的軟體有四分之一是AI寫的。然而堤爾尼說,Google的搜尋數量成長與前一季相比,卻是下滑的,AI的加持到底有多強,真的還是個問號。目前有較具體「AI回報」數字的,大概只有微軟。微軟提到,公司來自AI的年化營收,達到約100億美元,宣稱這是公司史上最快達到這個里程碑的事業。微軟還說,向用戶每月收取30美元的Copilot服務,也是史上成長最快的軟體套件。Jefferies分析師希爾認為,100億美元這個數字是稀罕的揭露,可做為真正「AI回報」的一個早期證明。但其他公司大多還沒有公布營收中AI的效應,市場因而焦慮。
個人股市研究觀察記錄文章目錄


